新聞動態
第一部分 前言
一、報告編制規范
《寧波海雄塑料機械有限公司社會責任報告》回顧了寧波海雄塑料機械有限公司在社會責任實踐方面的理念、制度、措施以及取得的成效。關于本報告的披露內容,說明如下:
(一)報告范圍
報告的組織范圍:寧波海雄塑料機械有限公司
報告的時間范圍:2020年1月-12月
報告的發布周期:年度發布
(二)報告內容客觀性說明
本報告完全依托公司生產經營實際情況而編寫,內容客觀公正,絕無虛假信息,定期公布,以接受社會的監督指導。
二、致辭
當今時代,中國正在全面邁入追求美好生活的新階段。社會與企業的聯動更加緊密,成長與擔當的共贏更加深入。企業唯有擔當重任,解決社會問題,才會有向前發展的不竭動力;唯有順應時代潮流,以社會大眾的公益為方向,才會有不斷成長的深厚根基。
海雄經過多年的艱苦創業、開拓進取,取得了優越的成績。在發展中,公司創建了獨具特色的文化體系,明確了自身長遠發展目標,并著力營造良好的經營環境,積極履行著社會責任。
社會對于企業是一筆寶貴的財富。今后,公司將以國內優秀企業社會責任標準為基準,在公司治理、科技創新、生態環境、員工與社區等多方面進行持續努力和務實創新,獲取社會各界的尊重與認可。在政府、市場和客戶、員工以及公眾的信任下,于荊棘遍布的市場中不斷砥礪前行。
三、企業簡介
寧波海雄塑料機械有限公司,地處“中國塑機之都”——寧波市北侖科技園區,占地7萬多平方米,專業生產“海雄”牌高精密注塑成型機。以“客戶為關注焦點”是海雄的核心價值目標,“追求卓越,塑造完美”是海雄的經營理念,締造中國一流的高性能注塑機制造商是公司的戰略目標。
海雄公司經過自身快二十年的發展,再加上母公司三十多年的積累和沉淀,現已成為中國塑機十強,寧波塑機前三的專業塑機制造商。公司長期致力于精細化流程管理和零缺陷目標施工,多年來形成了特色機系列齊全(油電復合、二板、高速、清雙色、混雙色、BMC、PET和PVC等),規格從98T——3000T,并可接受客戶特殊要求訂貨。
海雄憑借強大的研發能力,建立了自己的工程技術中心(擁有眾多高級、中級職稱的工程師和技師),優良的數控加工中心設備和一支穩定的專業售后服務團隊。在全世界及全國主要塑機市場布局設點,就地組建銷售和服務團隊,為客戶使用海雄機器提供便利和有力的保障。“海雄”牌注塑機已遠銷南美、中東、非洲和東南亞等國家。并在中國的廣東、福建、浙江、上海、江蘇、山東、天津、四川、江西和安徽等省份建立了完善的銷售和服務網絡。
展望未來,海雄人將持續關注客戶需求,依托科技、人才和管理,對標國際,使海雄塑機成為客戶替代進口的高端裝備。
第二部分 報告正文
一、經營與發展綜述
(一)社會責任的文化理念
表1 企業文化體系

(二)社會責任的溝通
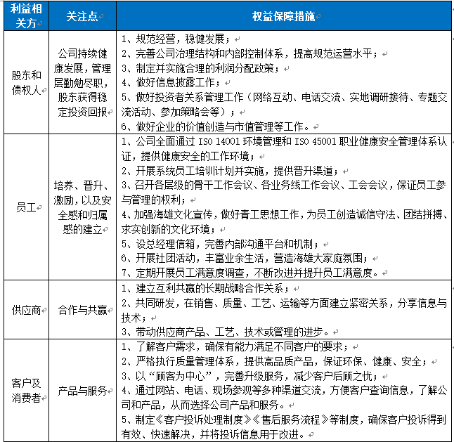
公司現行的社會責任體系建立在各利益相關方的權益保護基礎之上,通過搭建多層次、順暢的溝通渠道,與各利益相關方有效進行信息的雙向溝通、傳遞與反饋,形成良性互動機制,不斷完善社會責任工作。
表2 各利益相關方保障措施


(三)社會責任成果
公司一直規范運作、誠信經營,認真履行企業公民應承擔的各項社會責任,受到了各方的認可和肯定。
二、社會責任實踐
(一)公司治理制度
公司把公司治理與生產經營工作有機結合起來。嚴格按照《公司法》和國家相關法律、法規、規章的要求,建立現代企業制度,完善法人治理結構,規范公司運作。公司總經理負責本公司的日常經營,根據公司行業、規模等實際特點,按傳統職能設立組織結構,建立了扁平化的組織結構管理模式,確保了公司生產經營等各項業務活動的健康運行,實現了公司的可持續健康發展。

圖1 公司組織機構圖
根據公司發展需要,制定各個部門的部門職責,及其崗位職責與權限。形成《各部門管理職責》及《崗位說明書》。
為了更好的聽取和采取員工、客戶的各種意見和建議,有利于在不同的部門、職位和地區之間實現有效的溝通和技能的共享。公司針對性的設計了工作系統,并對各類別的信息溝通反饋設計了針對性的部門,明確其職責。
公司各級部門按照明確的崗位職責和權限,共同確保公司產品和服務的質量。
(二)股東和債權人權益保護
公司奉行穩健、持續的經營理念,嚴格控制經營風險,保護債權人的長遠利益。公司在經營決策過程中,充分考慮債權人的合法權益,及時向債權人通報與其債權權益相關的重大信息,并按時歸還借款及上繳稅收,保證相關方良好的合作關系,使公司能夠順利籌措資金,為公司長遠發展奠定了良好的基礎。2020年,公司財務狀況良好,確保公司債務清償能力。
(三)職工權益保護
海雄在謀求自身發展額同時,時刻不忘為公司做出貢獻的員工,公司領導心系員工需求,切實把企業對員工的關心、關懷傳遞給每一個員工,讓全體員工共享企業發展的成果。公司注重保護員工權益,維護員工合法權益,妥善處理內部員工各類投訴事項。
1、營造以人為本,營造健康、安全、舒適的良好工作環境
作為生產制造型企業,保護員工的工作安全是最基本的責任。公司執行ISO 14001環境管理體系、ISO 45001職業健康安全管理體系標準,通過加強對員工的安全生產教育宣傳,使員工建立安全生產概念,并通過入職培訓、崗位培訓、轉崗培訓等專題培訓使員工充分了解如何做到安全生產保持健康工作環境。
在產品生產過程中,公司對操作人員的人身安全、身體健康采取合理的保護和防護措施。公司制定了各工序的安全操作規程,并在機械設備的電機及電器配套裝置上加裝安全保護、防護設計等技控裝置保障員工生產安全。為給員工提供舒適的工作環境,公司為各辦公室安裝配置了電腦和空調,車間安裝了排風系統,設置了充足的消防設施和安全出口,配置了供水系統等。
2020年,在公司總經理的領導下,公司全年無死亡、重傷事故。公司加強對各部門的安全管理,并與所有部門簽訂安全協議,明確責任,落實追責制度。公司開展各類安全教育培訓,對新員工進行三級安全教育。公司進行消防安全應急預案演練,真實地演示火災發生的救援過程,為員工提供應急救援知識;組織消防疏散演習,使員工熟悉了消防通道和疏散門位,掌握了逃生自救方法。
2、保護員工權益,關愛員工,解決員工工作和生活中的實際問題和困難
公司各類員工合同簽訂率100%,合同執行100%,加班時間完全按照國家法律規定執行,五險一金完全法律規定繳納,公司根據國家勞動法律法規的相關要求制定了以崗位績效工資制為主體的工資分配制度,按時足額發放員工薪酬,使員工薪酬與企業經營成果相匹配。
高層領導及時傾聽廣大員工的心聲,了解員工支持和保障措施的效果,進一步解決員工工作和生活中的實際問題和困難;對于每名的員工申訴,公司開通了暢通的員工申訴管理通道。無論是建議還是意見,對于各級人員的信息都進行詳細的反饋,讓員工了解到公司關注了員工的想法,公司重視員工的想法。
表3 影響員工滿意度的關鍵因素及對策

3、幫助員工建立職業發展規劃,暢通晉升渠道
公司一直重視員工個人職業發展,為使不同能力素質、職業興趣的員工都可以找到適合自己的發展提升路徑,公司明確了不同職系的晉升評估、管理辦法,為員工提供“橫向”“縱向”并存的“雙軌制”職業發展通道,給予員工不斷發展提升的機會。員工可根據自身的實際情況選擇“縱向發展、橫向發展、綜合發展”三種職業生涯發展方式。2020年,公司繼續推進后備人才培養,給青年骨干提供多元的發展平臺。
表4 職業發展通道/晉升通道

4、組織開展多種形式的群眾性活動
公司從生活的各個方面提升員工幸福感,為員工提供便利的運動場所,積極組織開展豐富多彩、寓教于樂的文娛活動,例如舉辦年會、乒乓球賽、籃球賽、拔河、跳繩、卡拉OK等文體活動。

圖2 員工宿舍/室外聊天室

圖3 員工活動

圖4 員工激勵
(四)供應商、客戶等其他相關方權益保護
公司本著“誠信、共贏”的精神,和供應商、客戶等相關方進行友好協商合作,嚴格履行合同。公司把依法納稅、環境保護、安全生產等社會責任項目都納入公司年度目標,責任到人。
公司一貫視產品質量為企業生命,嚴把產品質量關,先后導入ISO 9001、ISO 14001、ISO 45001管理體系,配備先進的研發和檢測等設備,建立產品質量管理的長效機制和全面質量管理體系,從原料控制、技術保障、生產過程控制、銷售環節控制等各個環節加強質量控制與保證,為客戶提供放心產品。
(五)環境保護與可持續發展
1、節能環保
海雄認真履行安全環保責任和企業社會責任,立足當下,著眼長遠,把實現集約、循環、環保的綠色發展作為轉變經濟發展方式的切入點,以實現綠色生產“零排放”為目標,以實現“清潔生產”為宗旨,以實現“源頭上杜絕污染物產生”為原則,全面推進減排減污,努力構建資源節約型、環境友好型企業。具體舉措有以下三點:
l 原材料的利用控制
? 根據客戶不同需求,選擇不同客戶、不同品種的原材料,減少原材料的浪費。
? 對外購的原材料加強質量檢驗。
? 原材料加強領用管理,建立領用臺賬。
l 降低能耗
? 生產過程中,利用好峰谷電。
? 生產調度過程中,盡量減少“換規轉型”的次數,降低置換成本,同時降低能耗。
? 車間里照明設備指派專人管理(車間班組組長負責開關),控制好開關時間,減少電耗。
l 設備的利用控制
? 公司根據市場行情,針對銷售旺季、淡季,調配生產線。“旺季開足,淡季開夠”,杜絕一味的追求產量,盲目的安排機臺生產的情況發生。
? 為了提高產品的穩定性及延長生產設備的使用壽命,制造部制定了日清衛生及定期衛生制度,專人負責檢查監督。
配合生產部定期對各個機臺進行維護檢修,發現問題,立刻處理。堅決不“帶病”生產,提高產品質量,延長設備使用壽命。
2、合規排放
公司專業從事注塑機的生產和銷售,加工過程會產生廢水、廢氣等,公司對環保問題絲毫不放松,扎實推進ISO 14001與ISO 45001管理,做好環境因素和危險源的識別、評價與控制,并積極采用高效、節能、環保的新工藝,開展零排放和節能方面技術的研究,大力加強環保、綠化等方面的投入,堅決貫徹“減少污染”的原則。三廢方面,公司無生產廢水;公司通過選用低噪音設備、指定專人負責技術設備的維護保養等方式減少噪音,每年委托專業的第三方檢定公司對公司生產區域進行測量檢定,長期發放勞保品預防;固體廢棄物經收集后或回收利用,或委托有資質單位處理,生活垃圾則由當地環衛部門處理,保證了污染物非正常排放。
表5 廢棄物排放情況


(六)公共關系和社會公益事業
寧波海雄塑料機械有限公司自2003年成立初始就為自己定位為福利企業,海雄的企業使命就是:為顧客創造價值、為股東創造效益、為員工創造機會、為社會創造和諧,目前海雄擁有殘疾職工二三十人,占總人數約近30%,在海雄殘疾員工們享受與正常員工同工同酬的待遇,所以他們都在海雄非常穩定健康地發展、實現人生價值。
海雄公司每年致力于慈善公益,每年末會向寧波市鄞州區慈善總會捐贈3萬元愛心捐款;同時海雄非常注重對特殊群體的關愛,2018年就特意向北侖區兒童啟智中心捐款6萬元,用于關愛自閉癥兒童購買教學用具;童年與北侖區民政局、中國電信、人保財產一起為走失老人采購GPS定位設備。
海雄是中國企業,優良的中華美德激勵著海雄,在公司正常發展的同時不忘感恩社會、回報社會。
三、結束語
2020年,在全體員工的共同努力下,公司履行社會責任的成果也獲得了各利益相關方及社會各界的肯定與認可。但與此同時,公司的社會責任履行仍然還有一定的提升空間,主要表現為:對社會責任履行工作的系統規劃性還不夠,尤其是針對國務院提出的脫貧規劃以及涉及的精準扶貧社會責任情況,需進一步加強規劃和完善。根據公司發展戰略與國家扶貧規劃,并結合公司具體實際,進一步做好總體規劃和分項安排,切實做好精準扶貧社會責任的履行工作。
2021年,公司會繼續將“社會責任與公司經營”相結合,在努力推動公司持續、穩健向前發展的同時,積極履行企業公民義務,著力維護各相關方利益,促進企業與社會、以及自然環境的和諧發展,為建設環境友好型和資源節約型社會做出應有的貢獻,繼續成為受人尊敬的公眾公司。